Skip to main content

Choose your learning path

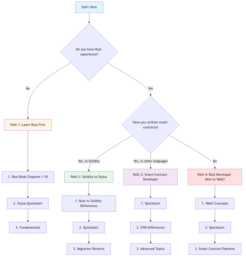
Not sure where to start with Stylus? This guide helps you find the optimal learning path based on your background and goals.

Quick path selector

Learning Paths

Figure: Choose your learning path based on your background and experience.

Path 1: New to Rust

Best for: Developers experienced with other languages but new to Rust.

Prerequisites

  • Basic programming knowledge
  • Familiarity with concepts like variables, functions, and control flow
  • Optional: Smart contract development experience
  1. Learn Rust basics (1-2 weeks)

    • Work through The Rust Book chapters 1-10
    • Focus on: ownership, borrowing, structs, enums, error handling
    • Practice with Rustlings
  2. Start with Stylus (2-3 days)

  3. Build fundamentals (1 week)

  4. Explore advanced topics (ongoing)

Key resources


Path 2: Solidity developer

Best for: Experienced Solidity developers transitioning to Stylus.

Prerequisites

  • Strong Solidity knowledge
  • Understanding of EVM and smart contract security
  • No Rust experience required
  1. Understand the differences (1 day)

  2. Quick start (1-2 days)

    • Complete the Quickstart
    • Compare with familiar Solidity patterns
    • Deploy a simple contract
  3. Learn Rust patterns (3-5 days)

  4. Port existing contracts (ongoing)

Common migration patterns

Solidity PatternStylus EquivalentGuide
mapping(address => uint)StorageMap<Address, U256>Storage types
require(condition, "error")ensure!(condition, Error)Error handling
msg.sendermsg::sender()Global functions
constructorimpl with initializationContracts
EventsDerive Erase traitSee Stylus SDK documentation

Key resources


Path 3: Smart contract developer (non-Solidity)

Best for: Developers experienced with other smart contract platforms (Move, Cairo, Clarity, etc.).

Prerequisites

  • Smart contract development experience
  • Understanding of blockchain concepts
  • Basic programming knowledge
  1. Jump right in (1-2 days)

  2. Understand the execution model (2-3 days)

  3. Master Rust for smart contracts (1 week)

  4. Advanced development (ongoing)

    • Apply platform-specific optimizations
    • Implement cross-contract calls
    • Build production applications

Key resources


Path 4: Rust developer new to Web3

Best for: Experienced Rust developers entering blockchain development.

Prerequisites

  • Strong Rust knowledge
  • Understanding of ownership, traits, and async programming
  • No blockchain experience required
  1. Learn blockchain basics (2-3 days)

  2. Quick start with Stylus (1 day)

    • Complete the Quickstart
    • Your Rust skills transfer directly!
    • Deploy your first contract
  3. Web3-specific patterns (3-5 days)

  4. Build applications (ongoing)

    • Start with simple DeFi primitives
    • Implement events and logs
    • Optimize for gas efficiency

Rust skills that transfer well

  • Ownership model: Natural fit for secure contract design
  • Type safety: Prevents common smart contract bugs
  • Error handling: Result<T, E> maps perfectly to contract errors
  • Testing: Your testing skills apply directly
  • Performance optimization: Critical for gas efficiency

Key resources


General learning resources

Regardless of your path, these resources are valuable:

Official documentation

Community and support

Practice projects

  1. Token contract: Implement ERC-20 token standard
  2. NFT contract: Build ERC-721 compatible NFT
  3. Simple DeFi: Create a basic AMM or lending protocol
  4. DAO governance: Implement voting and proposal system

Need help choosing?

Still not sure which path is right for you? Consider these questions:

  • Do you want to learn Rust? → Path 1 or Path 4
  • Do you already know Solidity? → Path 2
  • Are you experienced with other smart contract platforms? → Path 3
  • Do you want the fastest path to deployment? → Path 2 or Path 3
  • Do you want to deeply understand the technology? → Path 1 or Path 4

Next steps

Ready to start? Begin with these essential guides:

  1. Prerequisites and setup
  2. Quickstart: Deploy your first contract
  3. Project structure

Good luck on your Stylus journey!